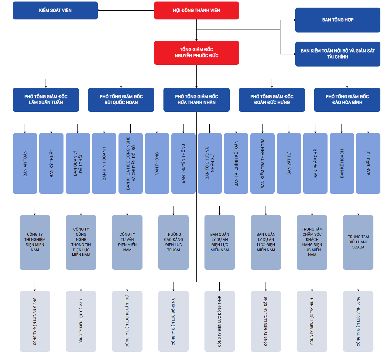
HỘI ĐỒNG THÀNH VIÊN
TỔNG GIÁM ĐỐC
Nguyễn Phước Đức
KIỂM SOÁT VIÊN
BAN TỔNG HỢP
Ban kiểm toán nội bộ và giám sát tài chính
PHÓ TỔNG GIÁM ĐỐC
Lâm Xuân Tuấn
PHÓ TỔNG GIÁM ĐỐC
Bùi Quốc Hoan
PHÓ TỔNG GIÁM ĐỐC
Hứa Thanh Nhàn
PHÓ TỔNG GIÁM ĐỐC
Đoàn Đức Hưng
PHÓ TỔNG GIÁM ĐỐC
Đào Hòa Bình